250x250
반응형
Notice
Recent Posts
Recent Comments
Link
N
(Leet Code c++)Add Two Numbers 본문
728x90
반응형
2. Add Two Numbers
You are given two non-empty linked lists representing two non-negative integers. The digits are stored in reverse order, and each of their nodes contains a single digit. Add the two numbers and return the sum as a linked list.
You may assume the two numbers do not contain any leading zero, except the number 0 itself.
Example 1:

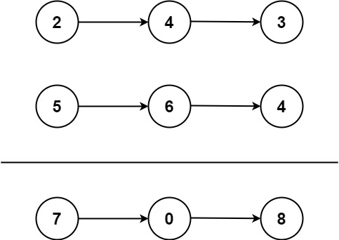
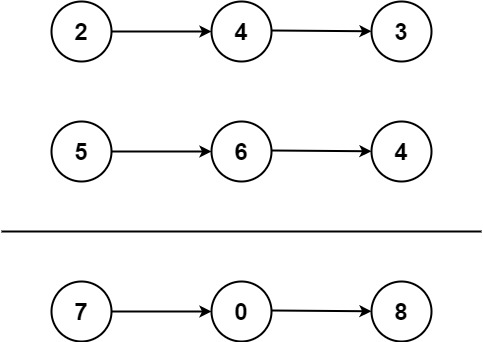
Input: l1 = [2,4,3], l2 = [5,6,4] Output: [7,0,8] Explanation: 342 + 465 = 807.
Example 2:
Input: l1 = [0], l2 = [0] Output: [0]
Example 3:
Input: l1 = [9,9,9,9,9,9,9], l2 = [9,9,9,9] Output: [8,9,9,9,0,0,0,1]
Constraints:
- The number of nodes in each linked list is in the range [1, 100].
- 0 <= Node.val <= 9
- It is guaranteed that the list represents a number that does not have leading zeros.
/**
* Definition for singly-linked list.
* struct ListNode {
* int val;
* ListNode *next;
* ListNode() : val(0), next(nullptr) {}
* ListNode(int x) : val(x), next(nullptr) {}
* ListNode(int x, ListNode *next) : val(x), next(next) {}
* };
*/
class Solution {
public:
ListNode* addTwoNumbers(ListNode* l1, ListNode* l2) {
int sum = 0;
ListNode *head = NULL;
ListNode **current = &head;
while(l1 != NULL || l2 != NULL || sum > 0){
if(l1 != NULL){
sum += l1->val;
l1 = l1->next;
}
if(l2 != NULL){
sum += l2->val;
l2 = l2->next;
}
(*current) = new ListNode(sum % 10);
sum /= 10;
current = &((*current)->next);
}
return head;
}
};728x90
반응형
'Leet Code 알고리즘' 카테고리의 다른 글
| (Leet Code c++)Reverse Integer (0) | 2021.07.05 |
|---|---|
| (Leet Code c++)Longest Palindromic Substring (0) | 2021.07.05 |
| (Leet Code c++)Median of Two Sorted Arrays (0) | 2021.07.01 |
| (Leet Code c++)Longest Substring Without Repeating Characters (0) | 2021.07.01 |
| (Leet Code c++)Two Sum (0) | 2021.06.30 |